目錄
- 什么是脊髓性肌萎縮癥?
- 脊髓性肌萎縮癥的癥狀和類型是什么樣的?
- 患上脊髓性肌萎縮癥的原因
- 如何診斷脊髓性肌萎縮癥?
- 干細胞治療脊髓性肌萎縮癥的原理和機制
- 干細胞治療脊髓性肌萎縮癥的植入方式
- 干細胞治療脊髓性肌萎縮癥臨床案例
- 干細胞治療脊髓性肌萎縮癥的臨床研究進展
- 治療脊髓性肌萎縮癥的輔助療法
- 討論
脊髓性肌萎縮癥(SMA)是一種遺傳性神經肌肉疾病,由SMN1基因突變引起,導致運動神經元逐漸退化,進而引發肌肉萎縮和無力。脊髓性肌萎縮癥對患者及其家庭造成了巨大的生理和心理負擔。盡管近年來基因治療取得了突破,但許多患者仍需更多治療選擇。干細胞治療作為一種新興的治療手段,為脊髓性肌萎縮癥患者帶來了新的希望。
本文詳細介紹了什么是脊髓性肌萎縮癥,脊髓性肌萎縮癥的癥狀類型是什么樣的?以及干細胞療法在腦脊髓性肌萎縮癥中的原理機制、干細胞治療脊髓性肌萎縮癥的臨床案例及治療方法。
從實驗室到臨床:干細胞治療脊髓性肌萎縮癥的探索之旅

什么是脊髓性肌萎縮癥?
許多人不知道脊髓性肌萎縮癥。全球每 7000 名新生兒中就有一名患有此病。
該病癥主要有以下四種分類。
- I型為嚴重類型,也稱為Werdnig-Hoffman病。
- 在II型階段,嬰兒在胚胎早期通常不會出現SMA癥狀
- III型是一種不太嚴重的類型,通常在成年早期開始,并隨著患者年齡的增長而逐漸惡化。
- IV型是病情最輕的疾病類型,虛弱和肌肉萎縮通常從成年期開始。
由于這種疾病是一種遺傳性疾病,目前尚不清楚這種疾病的合理原因。對這種疾病非常有效的治療方法是神經干細胞移植,它可以幫助患者恢復肌肉控制。在這種情況下,運動神經元會在患者體內丟失,通過干細胞療法,丟失的神經元會在體內恢復。
脊髓性肌萎縮癥的癥狀和類型是什么樣的?
脊髓性肌萎縮癥的癥狀
- 肌肉無力和呼吸問題
- 肌肉質量下降,進食或吞咽困難
- 失去頸部和頭部控制
- 面部抽搐和肌肉變化
- 肌肉顫抖
- 腱反射消失
- 肌束震顫
- 馬蹄內翻足
- 陽痿、勃起功能障礙和性能力下降
脊髓性肌萎縮癥的類型
I型
- 肌肉無力
- 無法控制頭部運動
- 吞咽困難
- 呼吸問題
- 可能需要喂食管
II型
- 無需幫助即可坐起,但無法站立或行走
- 手臂或腿部無力
- 他們的手指和手都顫抖了
- 后來出現關節問題
- 呼吸肌無力,咳嗽困難
III型
- 無需幫助即可站立和行走
- 他們可能會發現行走或從坐姿站起來很困難
- 可能有平衡問題
- 跑步或爬樓梯困難
- 手指微微顫抖
- 可能會發現隨著時間的推移,行走變得越來越困難
類型IV
- 手腳無力
- 行走困難
- 肌肉抽搐和顫抖
- 吞咽和呼吸困難
患上脊髓性肌萎縮癥的原因
- 患有脊髓性肌萎縮癥的人要么缺少部分SMN1基因,要么基因發生突變。
- 健康的SMN1基因會產生SMN蛋白。運動神經元需要這種蛋白質才能正常生存和運作。
- 患有脊髓性肌萎縮癥的人無法產生足夠的SMN蛋白,因此運動神經元會萎縮并死亡。
- 大腦無法控制自主運動,尤其是頭部、頸部、手臂和腿部的運動。
- 如果您的家人中有人患有脊髓性肌萎縮癥,您成為脊髓性肌萎縮癥攜帶者的幾率將大大增加。如果父母雙方都是攜帶者,那么他們每次懷孕生下患有脊髓性肌萎縮癥的孩子的幾率為 1/4。
如何診斷脊髓性肌萎縮癥?
診斷是脊髓性肌萎縮癥治療的重要階段。醫生會進行多項檢查以確認診斷。
測試肌肉活動和這些疾病的癥狀在18個月大時出現。可以在懷孕期間或懷孕后進行診斷。
對于遺傳檢測,血液樣本至關重要,因為只有這樣才能識別出導致這種情況的缺陷基因。
醫生還會確保進行身體檢查,以了解是否缺乏肌肉反射、肌肉無力的跡象或肌肉纖維的自發性抽搐。脊髓性肌萎縮癥是一種遺傳問題,因為它是一種雙重被動常染色體疾病。
- 對于脊髓性肌萎縮癥,干細胞療法治療已被證明是真正有效和成功的。
- 在全球范圍內,這種疾病影響全球約1/10,000的活產嬰兒。
- 對于患有這種疾病的患者來說,干細胞治療很有前景。這是一種非常有效的治療方法,通過營養和神經保護作用改變細胞外運動神經元環境來實現。
- 干細胞移植后,患者病情進展已趨緩慢。
干細胞治療脊髓性肌萎縮癥的原理和機制

干細胞治療脊髓性肌萎縮癥的原理
- 細胞替代:干細胞具有分化為運動神經元的潛力,能夠替代脊髓性肌萎縮癥患者中退化的神經元。
- 神經保護:干細胞能夠分泌神經營養因子,保護現存的運動神經元,減緩病情進展。
- 免疫調節:干細胞具有調節免疫反應的能力,可能減輕脊髓性肌萎縮癥中的神經炎癥。
- 促進神經再生:干細胞可能促進受損神經的再生和修復,改善肌肉功能。
干細胞治療脊髓性肌萎縮癥的機制
在這種疾病的干細胞療法中,使用間充質干細胞 (MSC),因為它們是多能干細胞。這些干細胞還有助于改善患者的免疫系統。
間充質干細胞移植可提高神經元存活率并防止神經膠質增生,因為小膠質細胞和星形膠質細胞既是神經炎癥的目標,也是神經炎癥的原因;間充質干細胞可以通過釋放營養和抗凋亡分子來拯救神經元和少突膠質細胞免于凋亡,從而誘導神經保護微環境。
此外,間充質干細胞可以促進局部神經前體細胞的增殖和成熟,從而分化為成熟的神經元和少突膠質細胞。
干細胞治療脊髓性肌萎縮癥的植入方式
干細胞植入按照以下步驟進行:
但如果受傷者抱怨頸部疼痛、未完全清醒或有明顯的虛弱或神經損傷跡象,則可能需要進行緊急診斷測試。
這些測試可能包括:
- 靜脈給藥。
- 鞘內(腰椎穿刺)
- 肌肉注射
- 動脈內
- 皮下
- 解放血管成形術
- 中風的外科治療
干細胞治療脊髓性肌萎縮癥臨床案例
目前,對于脊髓性肌肉萎縮癥的臨床、病理及基因研究甚少,尚無有效的治療藥物。除了價值70萬一針的藥劑之外,科學家們還研發了一些神經保護劑,如利魯唑、奧利索西等用于脊髓性肌肉萎縮癥的治療研究。
同時,隨著再生醫學的出現,干細胞移植提供了一種新思路。干細胞移植可以替代受損的神經細胞,促進細胞結構和功能的重建,是治療神經系統疾病的新思路和新方法。
2012年干細胞治療脊髓性肌萎縮癥臨床案例
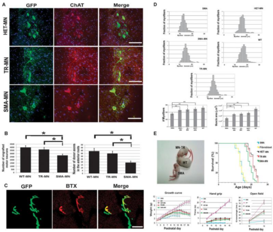
2012年,意大利的科學家們利用干細胞移植的方法在小鼠模型中成功地控制住了脊髓性肌肉萎縮癥的進展,并將研究結果發表在《科學轉化醫學》(Science Translational Medicine)雜志上。這一結果為臨床應用干細胞移植治療脊髓性肌肉萎縮癥提供了有力的證明。

文章中表示,整合到脊髓中的移植神經元能夠減輕運動功能障礙,與脊髓附近的肌肉組織形成了神經肌肉接頭。移植神經元還促進了攜帶脊髓性肌肉萎縮癥突變的內源性神經元存活,表明這一治療也為周圍的組織提供了神經保護。
2012年干細胞治療脊髓性肌萎縮癥臨床案例
來自米蘭大學的研究者Stefania Corti說:“理想的SMA治療方法將是一種組合治療策略,采用分子治療來解決遺傳缺陷,利用細胞移植可以補充性地應對疾病病癥。”
研究團隊耗費四年時間驗證了這一想法,該研究結果2012年發表在《Sci Transl Med》期刊上。 他們將脊髓性肌萎縮癥患者皮膚纖維母細胞誘導為誘導型多能干細胞(iPSCs),通過單鏈寡核苷酸基因修復,使SMN2基因轉變為SMN1基因,然后將遺傳修飾的iPSC細胞誘導分化成為運動神經元,并將它們移植到脊髓性肌萎縮癥模型小鼠脊髓內。

接受移植的小鼠脊髓神經元明顯增加,而肌肉萎縮也顯著減輕。曠場實驗和握力測試表明它們的體力活動更多,更強健。此外,神經移植也使得它們的壽命延長了50%。
熒光組織學揭示,移植的iPSC源性神經元不但與脊髓附近的肌肉組織形成了神經肌肉接頭,還起到了促進了攜帶脊髓性肌萎縮癥突變的內源性神經元存活的作用。研究團隊發現在進行細胞培育時,遺傳基因修飾后的iPSC源性神經元分泌了更多的生長因子,這或許可以解釋這種活力轉移。
2018年干細胞治療脊髓性肌萎縮癥臨床案例
2018年,我國中南大學就發表文章證實,由于脊髓性肌萎縮癥病因是患者缺乏運動神經元存活基因SMN,研究通過技術手段表達間充質干細胞中的SMN基因,然后將這種特殊間充質干細胞植入患者體內,可以改善患者運動神經元的活力,治療總體上安全性、可靠性能得到保證。雖然該試驗屬于IIT,即臨床研究者發起的臨床試驗,不屬于新藥注冊臨床試驗,但是也給SMA干細胞治療療法指明了方向。

2021年干細胞治療脊髓性肌萎縮癥臨床案例
2021年5月25日,《Neurological Sciences》雜志上發布了一項Ⅰ期臨床研究結果顯示脂肪來源的間充質干細胞通過脊髓鞘內注射治療嬰兒脊髓性肌萎縮癥的安全性高、患者可耐受,療效方面能有效減緩疾病進展并且顯著延長患兒生存期。

干細胞治療脊髓性肌萎縮癥的臨床研究進展
截止2024年7月3日,在美國國立衛生研究院的最大臨床試驗注冊庫clinicaltrials.gov網站上注冊的有關干細胞治療脊髓性肌萎縮癥的臨床研究項目有4項。其中已完成的有1項。

截止2024年7月3日,國內中國知網cnki.net網站上已經有2個干細胞治療脊髓性肌萎縮癥的相關文章。

治療脊髓性肌萎縮癥的輔助療法
- 職業治療:這種療法可以幫助脊髓性肌萎縮癥 (SMA) 患者提高在家、工作和學校日常活動中的獨立性。職業治療師在幫助脊髓性肌萎縮癥患者行走、穿衣、寫字、使用電腦或開車方面發揮著重要作用。職業治療干預措施側重于適應環境、修改任務以及教授技能,以提高日常活動的參與度和表現。職業治療師還將大部分工作重點放在發現和消除阻礙獨立和參與日常生活等日常活動的環境障礙上。
- 營養療法:適當的營養對于脊髓性肌萎縮癥 (SMA) 患者至關重要。許多脊髓性肌萎縮癥患者由于營養攝入不足而身高和體重偏低。吞咽困難和其他進食問題常常導致營養不良。另一方面,缺乏身體活動會導致營養過剩,包括肥胖。營養學家會根據每個人的具體需求建議改變飲食。這可能是增加或減少卡路里。或者,可能是避免難以咀嚼的食物和增加吸入和反流風險的食物。營養專家已經發現,均衡和持續的飲食為 脊髓性肌萎縮癥患者提供了許多好處,例如促進生長、改善呼吸和提高生活質量。
- 物理療法:脊髓性肌萎縮癥是一種罕見的遺傳性疾病,會影響腦干和脊髓神經細胞。它會導致肌張力低下、肌肉無力和肌肉萎縮。這些問題導致肌肉力量、活動能力和功能逐漸喪失。這種疾病會影響所有運動技能,如行走、吞咽、進食和呼吸。物理治療師幫助患有脊髓性肌萎縮癥的兒童和成人增強肌肉力量。他們幫助他們實現盡可能高的運動和功能能力。
- 水療法:治療以物理形式進行。治療在專門建造的水箱中進行,由醫生進行,稱為水下物理治療。對于患有神經或肌肉骨骼疾病的患者,海洋環境的非凡品質可增強治療效果。水療法涉及多種療法,可幫助患者增強穩定性、肌肉力量和身體力學。水療法有助于改善恢復機制并提高干細胞治療的質量。在這種治療中,水可輕松進行主動運動、穩定性水平的變化以及支持或挑戰自己以達到所需的活動要求的能力。水療法是身心健康的有效治療工具。
- 針刺:針灸是一種讓醫生刺激身體特定穴位的方法——最常見的方法是將細針插入皮膚。這是傳統中醫中最有效的治療方法之一。針灸會刺激神經纖維向脊髓和大腦傳遞信號,刺激人體的中樞神經系統。然后脊髓和大腦會釋放激素,讓我們感覺疼痛減輕,同時改善整體健康狀況。針灸還可能:增加血液循環和體溫,影響白細胞活性(負責我們的免疫功能),降低膽固醇和甘油三酯水平,并使血糖水平正常化。
討論
面臨的挑戰與未來展望
- 干細胞的選擇:確定最適合治療脊髓性肌萎縮癥的干細胞類型,如胚胎干細胞、間充質干細胞或神經干細胞。
- 治療安全性:確保干細胞治療不引起不良反應,如腫瘤形成或免疫排斥。
- 療效評估:開發敏感的生物標志物和臨床評估工具,準確評估干細胞治療的效果。
- 倫理和法律問題:解決與干細胞研究和治療相關的倫理和法律問題。
結論
干細胞治療為脊髓性肌萎縮癥患者提供了一種潛在的新治療策略。隨著科學研究的不斷深入,我們期待干細胞治療能夠為脊髓性肌萎縮癥患者帶來更加有效的治療方法,改善他們的生活質量和預后。
免責說明:本文僅用于傳播科普知識,分享行業觀點,不構成任何臨床診斷建議!杭吉干細胞所發布的信息不能替代醫生或藥劑師的專業建議。如有版權等疑問,請隨時聯系我。
掃碼添加官方微信