
干細胞治療作為一項前沿技術,正逐漸成為治療多種疾病的新希望。截至2024年2月4日,國家藥品監督管理局藥品審評中心對間充質干細胞臨床試驗給予了極大的關注和支持,共默示許可53項臨床試驗,覆蓋了46個適應癥。
2024年重磅更新:藥監局公布間充質干細胞新藥,適應治療的46種疾病名單!
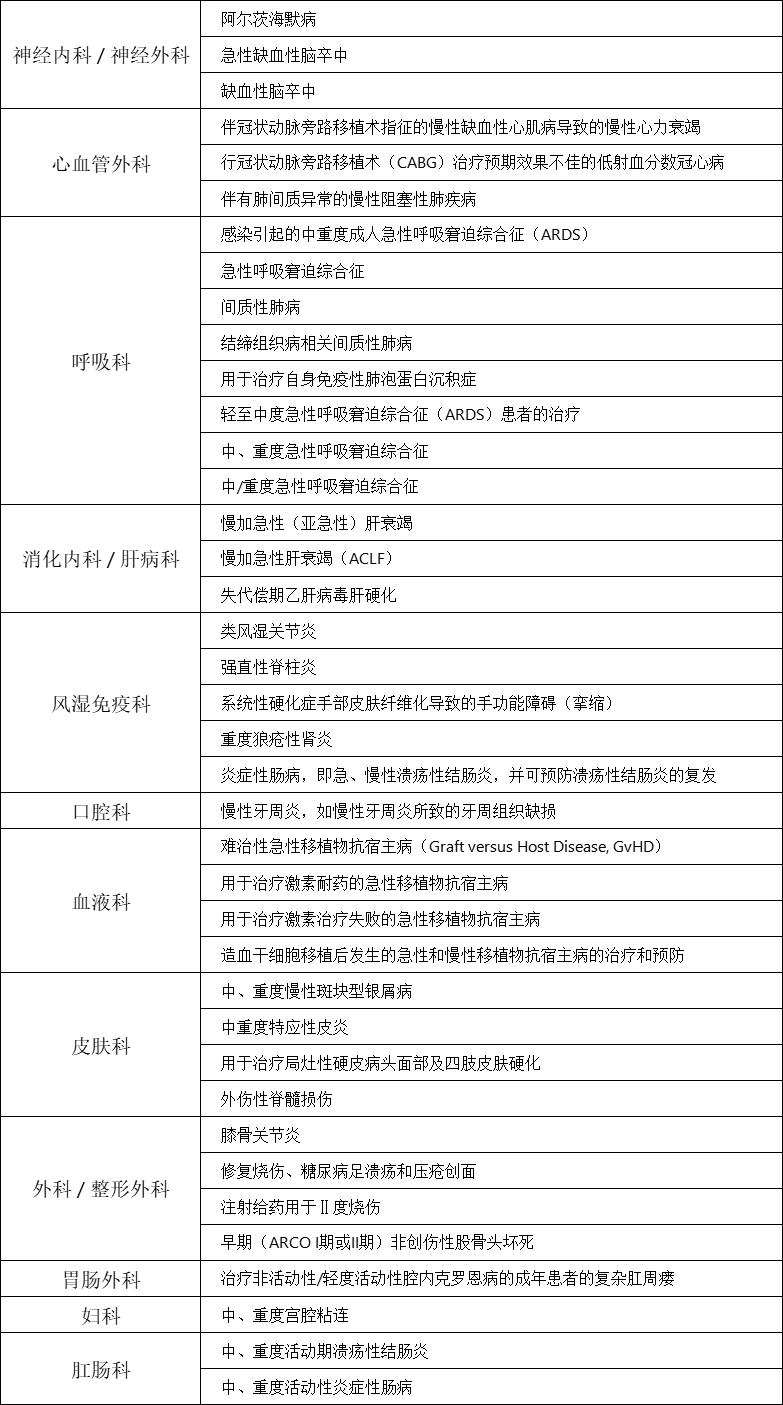
這些病癥包括了一系列嚴重影響人們生活質量的疾病,如阿爾茨海默病、慢性缺血性心肌病導致的慢性心力衰竭、慢性阻塞性肺疾病、急性呼吸窘迫綜合征(ARDS)、腦卒中、肝衰竭、牙周病、類風濕關節炎、糖尿病足潰瘍、外傷性脊髓損傷等等。
34家細胞公司積極參與到這一新興領域的研究和應用中來。值得一提的是,這些臨床試驗中的干細胞原料主要來源于臍帶、胎盤、骨髓、牙髓、宮血、脂肪等,其中以臍帶為主的項目就有33項。詳情如下表:

按科室分類如下:

干細胞治療作為一種新興的醫療手段,其在中國的快速發展和廣泛應用,展現了國家在生命科學領域的強大實力和創新能力。隨著科技的進步和研究的深入,我們有理由相信,干細胞治療將為人類健康事業作出更大的貢獻。
信息來源:CDE
免責說明:本文僅用于傳播科普知識,分享行業觀點,不構成任何臨床診斷建議!杭吉干細胞所發布的信息不能替代醫生或藥劑師的專業建議。如有版權等疑問,請及時跟本公眾號聯系,我們將在第一時間處理。
掃碼添加官方微信